LESLIE MODEL 122 V


Ook dit model was praktisch gelijk aan de standaard 122,
echter af fabriek reeds voorbereid op het LESLIE-REVERB SYSTEEM.

Waarom dit nu zo overdreven?
Omdat de Leslie RV al voorzien was van het HAMMOND REVERB SYSTEEM

 

  • Height 41 inches.
  • Width 29 inches.
  • Depth 21 inches.
  • Has 2 rotors and 2 speakers.
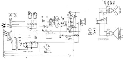
  • Accepts 1 channel from the source.
  • The amp provides 40 Watts of RMS power.
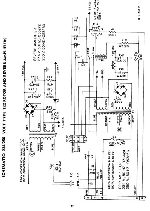
  • A 6 pin connector:
    1. G-G Signal Black
    2. Audio Ground
    3. AC Power Return
    4. AC Power Hot
    5. No Connection/Preamp B+
    6. G-G Signal Red
  • Leslie recommends it for use with Hammond only.
  • Has a warm-toned vacuum tube amp.
  • Has a wood cabinet.